5

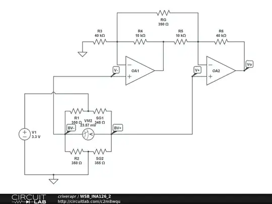
I have a half bridge setup with strain gages and a INA126 to amplify the voltage. I can read the voltage fine when the lever is bent one way, but when beding the lever in the opposite direction I don't get any reading. I'm guessing it's because the voltage is negative. Is there a way to read the voltage when the lever is bent in either direction or would I have to make another half bridge to accomplish this?

enter image description here

Created schematic in Circuit Lab -> Schematic enter image description here

criverapr
  • 151
  • 1
  • 3
  • Put in the question a link to the schematic, we can embed it. I upvoted, one more and you should be able to put it yourself. – clabacchio Dec 31 '12 at 17:15
  • 2
    May I suggest you to redraw a new schematic using an editor like CircuitLab (online) and possibly taking inspiration from this post? The quality would be greatly improved. Also, use the symbol of the amp instead of the layout, otherwise it's impossible to read. – clabacchio Dec 31 '12 at 17:38
  • Looks like a full bridge – Scott Seidman Dec 31 '12 at 18:20

2 Answers2

3

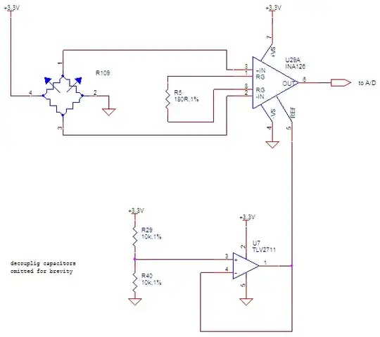
INA126 is an InAmp of the two-OpAmp variety. The REF pin, which can be used to provide an ofset for the output.

\$ V_O = G (V_{(+)}-V_{(-)}) + V_{REF} \$

enter image description here

This is similar the output offset trimming circuit in fig.2 in the INA126 datasheet.

Nick Alexeev
  • 38,181
  • 17
  • 100
  • 237
1

A half bridge will never give negative voltages, as it's based on the resistors' ratio. What gives you the negative voltages may be the InAmp, depending on its configuration and its supply voltages.

If you have a single rail supply, you want that the signals are centered to half the supply voltage when the lever is relaxed, and a variation from that value when the lever is bent. You shouldn't expect negative values with a single supply, but only positive or negative variations.

clabacchio
  • 13,501
  • 4
  • 42
  • 80
  • I'm new to electronics, can you explain what you mean by the signals are centered to half of the supplied voltage? What would I need to change in the schematic? Right now if I switch the values from SG1 and SG2 the bridge output is negative(-23.57mV), that would mean that when I bend the lever in that direction I would get negative values. – criverapr Dec 31 '12 at 21:29
  • Thanks for the recommendation to use Circuit Lab, it's a great tool. – criverapr Dec 31 '12 at 21:31