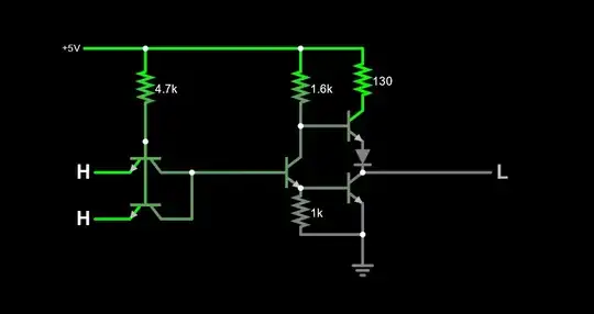
As a practice question for our exam, we were given this circuit. The question was to find out which transistors have current flowing between the collector and the emitter and which do not. The problem is, we were not taught much except how a transistor works.
How I approached the problem was:
- Seeing that the base and the emitters of T1 have the same potential, the transistor will not be opened.
- The emitter on T4 is connected to the ground; its potential is 0.
- The emitter on T2 is connected to the ground; its potential should be 0 as well (not sure about this one).
- Y will be 0, as it is a NAND gate.
But that's about as far as I got.
I have no idea how to solve circuits like this, plus the resistors surely do make a significant change in how the current flows in this circuit. Can anyone point me the right way as to how to solve similar circuits?


- because when a transistor is activated we tend to say it is "closed" like a contact closure and is therefore capable of passing current. Alternatively, when the transistor is deactivated we say it's open-circuit. See the confusion?
– Andy aka Jan 13 '21 at 16:09