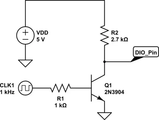
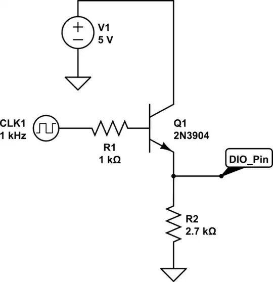
I'm pretty much a newbie in the transistors stuff. I have an arduino and I want to read the engine RPM on it. The RPM signal is a square wave with amplitude of 12V and the frequency rises with the RPMs. I want to use a transistor as a switch. The base would be connected to the RPM signal, and I want it to act as a switch between arduino 5V output, and input so that the arduino would get a signal of the same frequency but amplitude of 5 volts.
Now: I know that in NPN transistors, the emitter should be connected to GND, and the load should be between the source and the collector. I guess you could say in my case: the source is the 5V output, the load is the input pin on arduino. How do I connect a transistor if it has to be 5V output and input? Connecting emmiter to GND is impossible in this configuration


