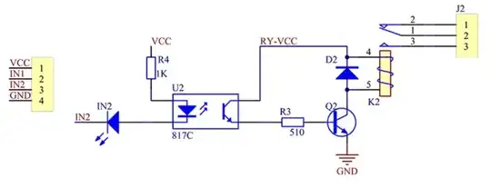
I have the circuit shown below and one of the components (Q2) is a common through-hole transistor. I'd like to replace this through hole device 2N3904 with a common SMD transistor that will do the same job so that my PCB manufacturer can solder these for me.
Asked
Active
Viewed 1,311 times
0
-
3asking for part recommendations is off topic here, but why aren't you just using an MMBT3904? – Hearth Mar 22 '21 at 15:28
-
I understand my thinking was this transistor is so common that many may have the same issue – Feynman137 Mar 22 '21 at 15:31
-
1Surely you can find the SMD equivalent of a specific transistor without asking here! – Mar 22 '21 at 15:43
1 Answers
4
MMBT3904 is the same die. You should verify that the thermal performance is adequate, because it won't be as good as a TO-92.
The same part in SMD != doing the same job.
Spehro Pefhany
- 397,265
- 22
- 337
- 893
-
"the thermal performance [...] won't be as good as a TO-92" certainly makes it sound pitiful. Which I suppose it is! – Hearth Mar 22 '21 at 15:38
-
@Hearth About 400°C/W compared to 200°C/W (depending on how much copper you spread around the collector lead it could be better though). – Spehro Pefhany Mar 22 '21 at 15:40
-
I would think an MMBT3904 could be used for anything a sensible designer would use a 2N3904 for, though. I at least would never use a '3904 for anything but switching low currents, due to its extremely poor thermal characteristics. Certainly not anything that would see significant power dissipation. – Hearth Mar 22 '21 at 16:05
-
1
-
The part is being driven into saturation. Unless the relay is stupidly large, there should be no issue using the SOT-23 part. – hacktastical Mar 22 '21 at 16:13
-
@hacktastical Correct. To make the answer useful for others though, it's worth noting. I would probably put a beefier transistor in there just on principle, for switching an inductive load. The cost delta is pretty negligible (less than 0.2 cent in 50K). – Spehro Pefhany Mar 22 '21 at 16:14
