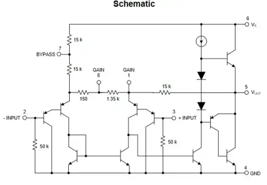
I am confused by the LM386. In the data sheet, multiple examples connect the inverting input directly to ground.
To me, that feels weird. How can the IC amplify if the input goes below GND?
The data sheet goes on: when left unconnected (or AC coupled) either input will float to 12.5 mV. That is certainly not enough to allow for the full 2Vrms output (500 mW into 8 Ohms) at a gain of 20.
Does the LM386 actually allow the input to go past the lower rail? How does it do that? Are the input transistor pairs all in saturation, i.e. \$V_C>V_B\$ ?






