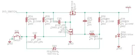
![Circuit taken from ][1]](../../images/8de22fd656174fc5303689733c44779f.webp)
I'm a beginner trying to design a long-push to turn off and short push to turn on push button switch. I've managed to find this design but when put into use in a 3.3V system, it does not seem to work. Every time I turn the power off it will just spring back into the power on state after a few seconds. Can someone help with how I can solve this problem?
3V3_SWITCH is coming from the power supply and +3V3 is the power leaving this switching circuit
I understand that the 10uF cap and the 330k res form the fundamental RC delay circuit and the PMOS is the main switch while the NMOS is the latch to keep the system on. However, since I am not sure about how the rest work, I am unable to come up with a logical solution to this problem.
Note:
- I found out that either C35 or C37 starts discharging after some time, could be because of the NMOS turning off
- when an oscilloscope is plugged into the node between C36 and R37 with reference to ground, the switching circuit seems to work (doesn't spring back into power on), so I'm guessing it has to do with the Resistance of R37 or R36 being insufficient?