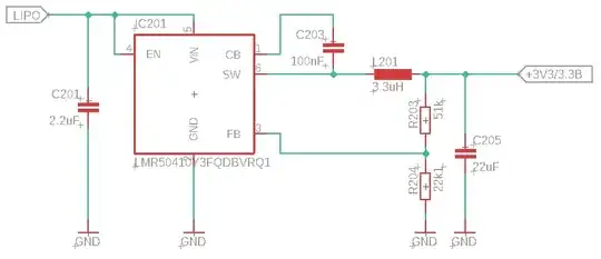
My circuit uses a LMR50410Y3FQDBVRQ1 buck converter to convert an input voltage from a LiPo battery to a 3.3 V supply voltage.
The first batch of the PCB uses the 3.3 V fixed output variant (LMR50410Y3FQDBVRQ1), so I don´t assemble R203 and R204. R203 is replaced by a zero ohms resistor and R203 is unassembled.
I have connected the PCB with my laboratory power supply and a multimeter for current measurement and my multimeter (and the power supply) displays a ~7 mA supply current.
Why does the design draw that much power without a load? Texas Instruments writes something like a few µA in her datasheet.





1239AS-H-3R3M=P2from Murata. – Kampi May 04 '21 at 12:59