I've been building a circut to run a motor forwards and backwards for a project I'm working on. I'm not sure if I need diodes to protect the transistors, because I have no idea how to add them as the current alternates direction. I'm not sure if having no diode will damage the transistors.
-
3If you're using the software that I think you're using, you should be able to replace that fritzing diagram with a schematic. Please do so -- schematics are oh so much easier to read for the majority of folks on this site. – TimWescott May 08 '21 at 00:27
2 Answers
motors are mostly capacitive, They have a high current when the voltage changes, but only a small voltage step when the current changes.
But if you still want a diode snubber use a bridge rectifier (or diodes organised that way) with the motor connected to the AC terminals and the supply connected to the DC terminals.
- 33,738
- 1
- 33
- 70
-
-
they're more like capacitors taking a high current when votage is applied, this current reducing as time passes., when the supply is disconnected some of the same polarity voltage remains as the motor spins down. over very short time spans they are inductive, but on the other hand so are regular capacuitors – Jasen Слава Україні May 08 '21 at 03:41
-
I am confused by the "with the motor connected to the AC terminals and the supply connected to the DC terminals" part. How would/could that work? In one direction, the diodes would block the current, in the other direction it would be a short circuit over the diodes...? – KristoferA May 08 '21 at 03:58
-
But I think motor is an inductor which is sort of opposite or mirror image of capacitor. You might like to read Appendix B of my answer to the follow question: (1) What is back EMF?https://electronics.stackexchange.com/questions/562294/what-is-back-emf. Cheers. – tlfong01 May 08 '21 at 04:08
-
Motors are inductive! Motors draw high current at the start when voltage is applied because of the higher starting torque needed to overcome the inertia and friction. As the RPM increases; torque decreases; and current decreases. In DC motors current is proportional to the torque output of the motor. DC Motors are NOT capacitive!! – Niranjan Tarle May 08 '21 at 13:31
-
You seem to be saying that saying that just because motors behave like capacitors that does not make them capacitive. simulated inductors like https://en.wikipedia.org/wiki/Gyrator#/media/File:Op-Amp_Gyrator.svg. Are they inductive to you? – Jasen Слава Україні May 08 '21 at 20:23
Do i need a diode? and how would i put one accross my motor?
The feasibility of putting a diode across a motor depends upon whether the current in the motor only flows in one direction.
i have no idea how to add them as the current alternates direction.
So, in your case, since the current alternates direction, you cannot put a diode across the motor.
You can, however, place diodes within an H-bridge in a way that protects the transistors.

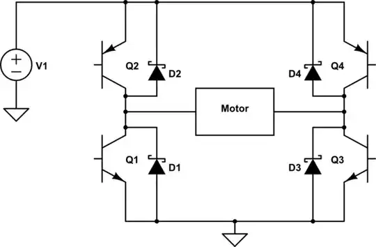
simulate this circuit – Schematic created using CircuitLab
The diodes in the circuit above will protect the bipolar transistors from over-voltage caused by back EMF from motor, provided that the power supply can accept reverse current.
[D2 protects the collector of Q1 from exceeding the supply voltage by more than one diode voltage drop. D4 provides the same protection for Q3. D1 and D3 protect the collectors of Q2 and Q4 from going below ground more than one diode voltage drop.]
It is not clear from your image what components you are using to drive your motor. It appears that there are only 3 transistors, so you could not have a full H-bridge. Furthermore, it is not clear whether the transistors are bipolar or MOSFET. If Mosfet, it is almost certainly the case that the transistors have an internal "body diode" connected between source and drain. These body diodes can serve the same purpose as the diodes added to the BJT H-bridge above. You can still use external Schottky diodes if the body diodes are not adequate for some reason.
- 23,260
- 4
- 21
- 75
