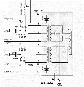
I was wondering what do the 49.9 ohm resistors do in this circuit? Are they absolutely required since I don't have any that size.

I was wondering what do the 49.9 ohm resistors do in this circuit? Are they absolutely required since I don't have any that size.

Yes, they are required. Your circuit shows a twisted pair ethernet connection. Each pair must be terminated with its characteristic impedance to maintain signal integrity. The resistors you mention effectively put 100 Ω load on the inboard side of the pulse transformer. In this case, it is a 1:1 transformer, so that is also the load seen on the cable end.
If you leave them off, the voltage levels will be higher than expected, and reflections will occur at the ends of the twisted pair at the transformer. How much this matters depends on the length of the cable and the speed you are running the ethernet at. In any case, leaving off the terminating resistors is a bad idea.
If you don't have 49.9 Ω, use something as close as possible for short term testing with short cables while you're waiting for the right resistors to arrive. I wouldn't ship product with these resistors a few percent off, but for bench testing and debugging other parts of the system, especially if you keep the ethernet cable short, you'll probably get away with it. Either of the common values of 47 Ω or 51 Ω will probably be fine for bench testing under controlled conditions.