I have been working on a half bridge Tesla coil circuit. In process of building the Tesla coil, I have come across some problems.
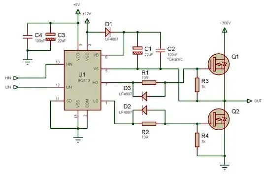
First of all, I’m using the IR2110 gate driver IC to drive the MOSFETs. The logic supply voltage is around 5 V, the gate drive supply voltage is 12 V. The frequency is 450 kHz. The high input duty cycle is 60% and the low input duty cycle is 30%. The problem is while checking the gate to source voltage of the high side MOSFET I have found out that the voltage is only 4.5 V.
The low side MOSFET only receives 3.5 V considering the supply is constant 12 VDC.
There are some changes in components:
- The bootstraping capacitor is a 3.3 uF electrolytic capacitor paralleled with a 100 nF ceramic cap.
- The diodes D1, D2 and D3 are FR207.
- Q1 and Q2 are IRF540N N-channel 100 V MOSFETs.
For the inverting and non-inverting signals I used the 74HC14 hex inverter to the signal high and low for the IR2110 hin and lin. I don’t know what is causing the problem.


