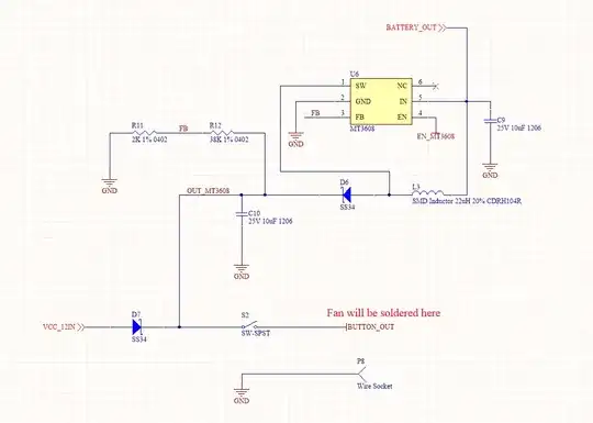
I am making a circuit to supply power to a 12V fan. I am using a power supply and a battery with a MT3608 connected to it to step up to 12V.
I've designed the circuit in a way that when the power supply is connected, the MT3608 is disabled and when the fan is on, there is no charging on the battery (the charging is done by a TP5100.)
I saw this question that recommended using a P MOSFET. To prevent the charging of the battery, an extra Schottky diode had to be placed (because of the MOSFET body diode.) My situation is quite different because since I am turning the MT3608 off when the power supply is ON and I already have the D6 diode from the step up. Is the circuit below already adequate for use? By that I mean, am I accidentally charging the battery in some way or messing something up?
From what I know the D7 and D6 diodes are doing the diode auctioneering and the 8.4V of the battery is lower than the 12V from power supply, so all is fine.
There is no chance of the MT3608 having a higher voltage and damaging the power supply because it will never be ON while the power supply is connected.
Since the 8.4V from the battery is lower than the 12V from the power supply, it will not provide any current to the fan while the power supply is ON.
Am I missing something or am I good to go?

