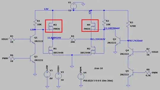
I searched the internet and made h-bridge circuit:
By combining resistor R5 and R7 are connected to, when I give the pin HIGH, it will rotate counterclockwise when I give it LOW in the clockwise direction. I also shared the PWM pins. I will use this pin for PWM or activating.
My MOSFETs are not in LTspice. I see a voltage drop in the MOSFETs in the circuit. I could not fix them.
Do you think this circuit will work?


PMOSwill not give you what you expect. Select on from the database, even if it's not exactly one that you want. – a concerned citizen Oct 24 '21 at 16:33