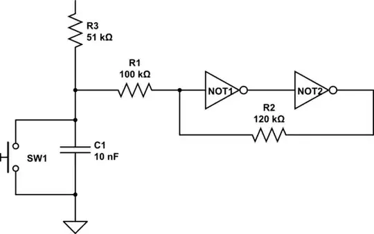
Are there any chips similar to a Schmitt trigger but with a wider high low input threshold that trigger high with 3-3.3V and low 0.1-0.2V?
I need it to alleviate switch bounce.
A comment from the Teensy forum:
You want to get it below 1.15 to be sure it reads as low, and above 2.31 to be sure it reads as high. The actual threshold is somewhere between those two, with approx 60 mA hysteresis.
I looked and I saw a circuit that can be made with an op amp. I want to know if there is a chip similar to a Schmitt trigger. Simple input-output and many inputs/outputs.


