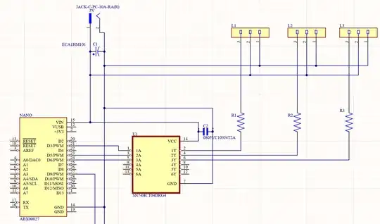
I'm looking to drive some NeoPixels off an 3.3V Arduino Nano. I've read that I need to use a logic shifter as the NeoPixels run off 5V. Adafruit recommends the chip 74AHCT125 but I want a surface mount chip.
Would the chip SN74HCT04DRG4 be a good alternative to this for logic shifter from 3 to 5v? Only difference I think its that its 6 circuits and no ability to disable circuits. I've read NeoPixels can be finicky with this so I want to make sure I have the correct part before getting it fab'd.
Also, as a sanity check, do I have this chip wired correctly? Here is my schematic:
