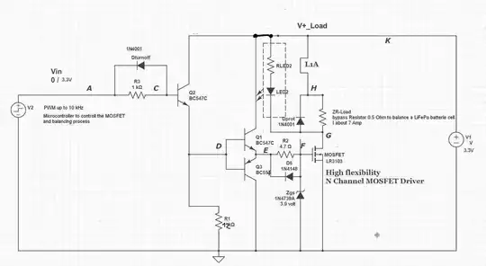
I would like to drive an N-channel MOSFET that switches a bypass resistor on an LiFePO4 battery cell. The balancing process is done at around 3.5 V cell voltage.
A microcontroller, working on 3.3 V, measures the cell voltage and has to switch the bypass MOSFET by PWM.
The scetched circuit works with the indicating LED2 but when I add the resistor ZR-Load the MOSFET heats up and LED2 stays off.
What did I miss?
Did I select suitable components?
As I understand the datasheet of the LR3103 at 3.5 V Vgs the MOSFET could drive up to 15A?
Edited next day: R1 is a 12 kΩ resistor.
At first I started with the circuit here: Non-inverting MOSFET switch circuit and alternatives?
under "High flexibility N-Channel MOSFET driver" but I had an inversion of my signal. So I swapped Q2 and R1 and increased R1 to 12 kΩ. Now it's non-inverting but I guess the driver does not open the gate fully?
We find also the Dturnoff at the base of Q2 in the original post, which is strange.


at first i started with the circuit here: https://electronics.stackexchange.com/questions/261868/non-inverting-mosfet-switch-circuit-and-alternatives
under "High flexibility N-Channel MOSFET driver" but I had an invertation of my signal. So I swaped Q2 and R1 and increased R1 to 12 kOhm. Now its noninverting but I guess the driver does not open the gate full?
– MyMOSFET Dec 22 '21 at 02:23