1

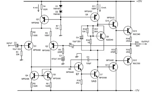
What is the role of R13? I tried simulating this circuit using the Falstad simulator and removing it changed nothing.

It is a circuit from Small Signal Audio Design by Douglas Self, second edition.

enter image description here

JRE
  • 71,321
  • 10
  • 107
  • 188
mrazoun
  • 13
  • 3
  • Note that Q10 and Q11 are in series directly across the 17 VDC supply. What would happen if both transistors were fully "on" at some point in time? – DrMoishe Pippik Dec 31 '21 at 19:38
  • mrazoun, Are you studying or planning to build? Douglas considers $\pm 17:\text{V}$ rails to be "standard" which is why I think he is using them there. But even with $600:\Omega$ headphones, you are still likely to achieve as much as $100:\text{mW}$ peaks here. Cutting that back by 1/6th (average music vs peaks needed on occasion) means perhaps $20:\text{mW}$ average and still seems excessive to me. The SPL capabilities may yield still painful levels at the ear. – jonk Dec 31 '21 at 20:05
  • mrazoun, Also, Self himself writes about the purpose of R13: "The distortion with light loading can be reduced dramatically by increasing the quiescent current in the output stage, by adding a biasing resistor..." Just turn back a page or two and read. (Also, I don't like the VBE multiplier there, much. No Early Effect compensation resistor in the collector leg. See curve at bottom here.) – jonk Dec 31 '21 at 20:07
  • As with most analog circuits, there are many approximations used in any design. Overall negative feedback negates most of the ill-effects from nonlinearity. A collector R in the VBE multiplier is unnecessary and has a negligible effect on the overall assumptions (that VBEs match; that the BJTs are the same junction size or current density; temperature is constant etc.). Slightly more detailed analysis shows that R12 & R17 cause 5*VBE across Q9 which leads to ~0.7 V across R14+R15 and ~80 mA of quiescent current which seems v. high. At reasonable audio levels it's nearly a Class-A amplifier ! – jp314 Dec 31 '21 at 21:29

3 Answers3

4

It defines a controlled bias current for Q10,11. This will keep their bandwidth high and improve overall amplifier response, especially at the 0V crossovers. This current is about 2*0.7V/470Ω = 3 mA.

Without it, those devices only run base current of the output devices and this a) isn't enough; b) is highly dependent on variable beta.

jp314
  • 18,902
  • 18
  • 46
1
  • during crossover, if there is a thermal mismatch from Q9 to Q12,13 the Iq bias may reduce if Q12,13 are hotter than Q9 and thus lower Vbe and lower Iq.

The value of 470R reduces the open-loop output impedance by the hFE of Q12,13 in such a condition to about the values of the emitter degeneration of 4R3. These output Re's are chosen to linearize the output impedance of mismatch in impedance during crossover but are rather high. The goal of an Audio Amp is to minimize the output impedance without excessive Iq power dissipation and that is achieve by the negative feedback gain which is the excess gain between the open loop gain and the closed loop gain defined by R8/R9=~4. A high power amp of 100W ought to have an output impedance of << 1% of the woofer impedance.( and 1kW d.f = 1000) as dynamic BEMF will react with elastic voice coil generating current unless the Damping Factor is not >>100 causing muddy bass.

Often you will find Re is around 10x smaller or even 0.1 Ohm. This can cause other issues with parasitic oscillations thus demanding the use of the RC snubber resistors to suppress unity gain frequency oscillations. as you can see that was not necessary in his design.

So the purpose of R13 is to support the lack low Re values to improve damping response from say a kick drum on a woofer, but without compromising the high frequency power response with an RC snubber at 4 ohms.

I would be more careful coupling the thermal resistance if all the Q's and reduce the Re values. Be careful with Falstad's, you have to simulate mismatched hFE to simulate this problem and you cannot alter the temperature effects of Vbe unless you add a 1/Pmax PTC thermistor with some mismatch. I say 1/Pmax = Rce as the power transistor case power rating is chosen to dissipate the losses and coincidentally is the ESR of the Rce when saturated. In general, power amps are not design like pre-amps and have low open and close loop gains to reduce high frequency IMD where the GBW results in low hFE.

I digressed, but there was more to it, than Ohm's Law. 'appy 'olidays.

Tony Stewart EE75
  • 1
  • 3
  • 54
  • 185
0

R13 enables the output stage to reverse bias the output transistor base-emitter junctions to maximise the speed at which carriers are sucked out so the device is turned off quickly in order to reduce switching distortion. To enhance this mechanism a capacitor, say 1uF, would be placed in parallel with R13.

Douglas explains this in Audio Power Amplifier Design Handbook, Third Edition (Chapter 5).