I am very new to circuits and I've tried everything online but nothing seems to be working. I am making this circuit for a class.
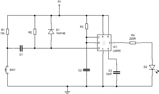
I am trying to emulate this circuit diagram from this youtube video with Vcc set to 5V.
I am trying to use the 555 timer to send a signal to a small RC servo motor. I have set up the 555 in monostable mode with a momentary switch. The problem is that the switch sends a signal to the output that will not stop unless the switch is depressed.
With the short pulse width requirement of the servo, the output signal from the 555 is corrupted from the output from the momentary switch so long as it is pressed. With the servo connected, it will move sporadically back and forth, but will not complete a 60 degree cycle. I have tried connecting a 10k resistor from 2 to +, but this had no effect. The resistor connecting 7 and 8 is just for this example; I'm actually using a potentiometer to set the timing. Any help would be greatly appreciated.



