Your LTC2644 seems very expensive. Economies of scale dictate that this dedicated-purpose PWM-driven DAC is more expensive than a commodity microcontroller with a built-in DAC. Consider something like the ATtiny series.
Such devices that offer an 8-bit resistive DAC (much more resolution than you need for this application), but you're better off getting rid of your DAC and analog signal section entirely.
Such devices also offer timers that support capture mode to measure your PWM input. You would still have a limiting diode on the bottom end. The result would be an analog level shifter followed by a microcontroller and nothing else. You would gain the ability to add, if you want in the future, a software correction ramp etc.
You would walk through the analysis roughly in this order:
Assume Vcc=5V.
Choose a microcontroller such as the ATtiny40 for its affordability, pin count, and compatibility with 5V. Check its input logic levels:

Choose an input voltage that strikes a balance between exceeding the minimum of 0.6Vcc = 3V while staying under the absolute maximum of Vcc+0.5V = 5.5V. You don't want to go too low because the spec makes no guarantees about hearing logic high even at 4.9V. 5.0V should be fine.
Choose a zener for its affordability and nominal voltage. Something like the NZX5V1B should be fine. Look up its working voltage (bottom row) and working current:

Take its zener current of 5 mA to be the minimum needed during your minimum input high of 8V. That means a resistor of (8 - 5.1)/0.005 = 580 ohm. At your maximum input high of 32 V, the current can increase to (32 - 4.9)/580 = 46.7 mA. Whereas 46.7 mA * 5 V = 233 mW < 500 mW meaning the zener will survive, 46.7 mA * 27.1 V = 1.27 W which is a lot of power for the resistor to dissipate. So it is not practical to have a passive-only level shifter based on such a zener. You should go with an active solution, possibly a comparator or an integrated shifter.

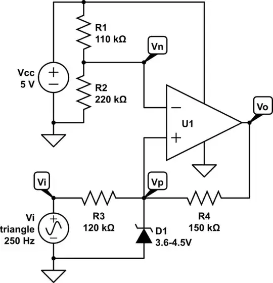
simulate this circuit – Schematic created using CircuitLab
The above is a demonstration of a Schmitt trigger with input high = 6V, input low = 2V, and a zener protection diode that should kick in somewhere above the 3.3V threshold but below the supply of 5V.
Once this is out of the way, plan how to program your controller. PWM duty is easily measured with an input capture timer. A typical input capture timer section (this one for the same ATtiny) looks like

Then plan for LED driving. The ATtiny40 easily has enough parallel pins to drive one LED bar each without even needing to worry about multiplexing. If your bar LED is something like the LTA-1000HR, then it supports up to 25 mA per segment, nominal 10 mA:

You'll find 10 mA to be more than bright enough and can get away with much less than that. You can drive each LED individually, directly from the controller's I/O. Each pin supports up to 40 mA, with 200 mA total:

200 mA / 10 = 20 mA. Even 5 mA per pin will be quite bright and well within the controller's spec. With a Vf = 2 V, (5 - 2)/0.005 = ~600 ohm. The physically convenient thing to do would be to use a resistor array in bus configuration with its common pin going to Vcc and the other pins connected to the LED pins. Something like the Bourns 4611X-101 series has the right topology:
