-1

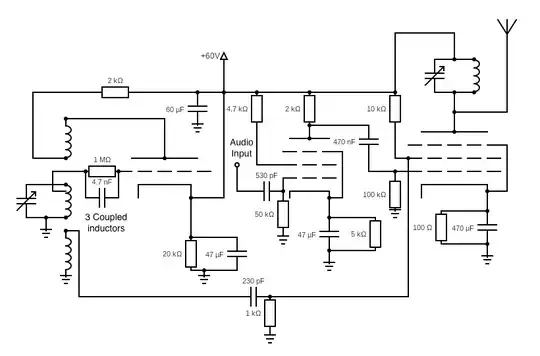
I am an electronics hobbyist. I designed this tube AM transmitter circuit. I want to ask you, since it's my first designed circuit, if it will work, and if I can improve it.

I am using a PL500 for the big tube.

Here is the schematic:

enter image description here

  • 4
    please label the components ... there is no reason to identify a component as big tube – jsotola Jun 05 '22 at 19:39
  • 1
    You can relax. The voltage is still in the safe range and the police will not be interested, because this has nothing which could produce radio frequency oscillations to the antenna. There's no forthcoming troubles except in case you have already received a payment for making an AM transmitter. BTW many of us like surely to know the theory behind this design. With a good explanation this could be a new form of bonk art. Traditionally bonk items were built. –  Jun 05 '22 at 19:57
  • 2
    Several things are wrong with this circuit not the least of which is there appears to be no power supply to the anode of the LH valve. Is it supposed to be self oscillating, if so how? – Peter Jennings Jun 05 '22 at 21:00
  • After the schematic was changed: You should reveal what are your ideas which would make this to oscillate. An oscillator is an amplifier with feedback from output to input which makes the amp to scream like a mic+amp+speaker when the mic is too close the speaker. In radio transmitters the feedback is not a soundpath, it's inside the circuit and it has a LC resonator or other filter to ensure the proper feedback happens only in the wanted frequency. In addition an amplitude modulating part would be needed for AM. Your circuit doesn't have the filtered feedback. No oscillation implies no AM. –  Jun 06 '22 at 15:03
  • The 3rd version has items which can be seen as an oscillator if the windings are made properly. Screen grid modulation is possible but there should be resistor to +voltage, not to ground to make the screen grid to do what it does in pentodes. The inductive feedback coupling to the control grid could be taken from the field of the resonant circuit coil, there's now one coil more than needed. Avoid using any separate antenna if you are not going to reach further than a few meters. The wiring of the circuit radiate enough for short distance testing. –  Jun 06 '22 at 20:05
  • Thank you very much! I will take your answer as a: Yes, it will work under certain conditions! – George Chita Jun 06 '22 at 20:12
  • Sorry for insisting, but if someone can look one more time on the final schematic and verify it, that would mean a lot to me! – George Chita Jun 07 '22 at 17:28
  • @GeorgeChita It still has issues that indicate a fundamental lack of understanding. Can you take some time to reflect on the points in my answer, please? – Tim Williams Jun 07 '22 at 19:17

2 Answers2

7

No, it will not work.

There are about five major issues, nevermind the absent part numbers and component values. There also isn't any modulation going on; if we are to assume the input (if that's what that is; several symbols are nontraditional here) is an audio signal, where is the RF coming from, and how is it being modulated? Or if RF, where does the envelope come from? In short, what makes this specifically an AM transmitter, and not just a linear amplifier?

Indeed, given some component values, this seems closer to an audio amp than RF.

Start with the basics:

  • Why do you want an AM transmitter?
  • What does it need to do? Center frequency and bandwidth, power level, modulation index, distortion, etc.
  • Why tubes? If this is a learning project, why not an easier circuit to work with e.g. audio frequency? Do you have an oscilloscope, spectrum analyzer, impedance analyzer, etc. to do any RF work?
  • If you just want a basic low power transmitter for around-the-house use (say, local broadcast to vintage radios), there are existing solutions for that; likely, whatever signal source you would still need for the above circuit, would already do (by itself), given a suitable matching network and a large (room sized) loop antenna. Very little power is needed, and at these wavelengths (AM BCB) it's all about antenna size.
  • Unlicensed and poorly designed transmitters are widely frowned upon, by users of airwaves (HAMs etc.) as well as the authorities. Do you have any suitable qualifications for operating this? (As well as qualifying its performance as above.)

As well as the directly relevant questions, the above also suggest directions to read up in: radio design and operation; circuit design; RF amplifier design; AC analysis; antenna theory; etc. Good luck and stay safe!

Tim Williams
  • 33,670
  • 2
  • 22
  • 95
  • I changed the schematic. I hope it is better now, if not, please explain to me what I should change because I'm not so good at this. About transmitting, I will make it quite weak, so it it only covers my property and doesn't interfere. – George Chita Jun 06 '22 at 14:26
  • @GeorgeChita General tips: https://electronics.stackexchange.com/questions/28251/rules-and-guidelines-for-drawing-good-schematics (most of these you're fine on, as far as layout), you can also create nice schematics in your question: https://electronics.meta.stackexchange.com/questions/963/embedding-a-schematic-editor though they don't have tube symbols and I don't see a way to add custom graphics, unfortunately. Anyway, look up the usual connector and tube symbols, that will help with clarity. – Tim Williams Jun 06 '22 at 14:54
  • I'm 14 years old, so I may have messed up again, I don't have experience in this. I tried to use an Armstrong oscilator and combine the carrier with the signal I want to transmite. Sorry for the symbol for audio input. The site I used didn't have that symbol, so I improvised. I hope it's ok now! – George Chita Jun 06 '22 at 19:44
  • Also, this is the simplified schematic, I will add filters and other things to improve audio quality but I just want to know if the idea works. – George Chita Jun 06 '22 at 19:45
1

This PL500 is nice to look at but not a good choice for a start. It is designed for a power range of around 20-60 W and it is far from easy to let it run at only e.g. 10 mW.

Why not start with a simple FM valve radio using low voltage tubes like this:

FM radio with LV tubes

And yes, while it's a receiver it also emits a very small amount of RF..

Jens
  • 6,889
  • 2
  • 8
  • 30