I am trying to make a simple circuit to control two MOSFETs with only one PWM generator.
I would like to send the red waveform to the PWM generator and I would like that after a simple circuit the MOSFET A and the MOSFET B receive respectively the green and blue waveform.
Do you have a simple tip or do you know an IC which do this ? I would like to modify the frequency of the input PWM waveform without changing the circuit.
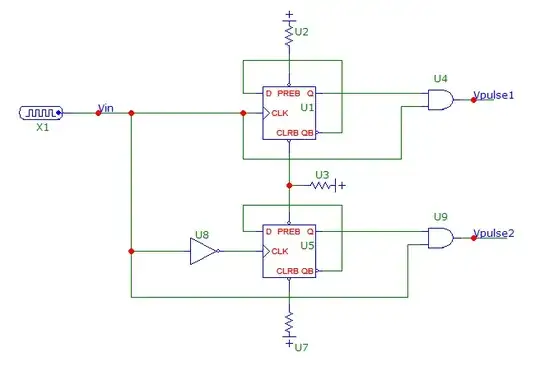
I was thinking about something which could keep the PWM high until the next rising edge, but I am not able to find this, and an AND gate. Like this :
Is there a better way?





