I'm looking for a design of an NPN flip-flop that reverses its output when the input is brought high. I'm looking to use the 2N2222 for this purpose.
Asked
Active
Viewed 65 times
-3
-
"that reverses its output when the input is brought high." That is not how a flipflop works. – AnalogKid Jun 18 '22 at 02:23
-
Here's a discussion where the issue is about bringing the input low instead of high. Perhaps this will help. (An inverter would be an obvious adaptation.) – jonk Jun 18 '22 at 03:30
2 Answers
1
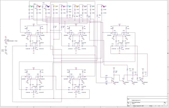
Here is a divide-by-10 counter circuit I designed for fun on a steamy August evening about 20 years ago. Might give you some ideas. I used fourteen 2N4401s but any jellybean NPN transistors with similar hFE should work. I built it as well as simulating it, and it worked fine. It's a Johnson counter so it uses one more FF than required to divide by 10, but the decoding to 1 of 10 is much easier than a straight binary counter.
The three diodes in series (10 triplets) represent red LEDs with a Vf of around 1.8V.
Spehro Pefhany
- 397,265
- 22
- 337
- 893
-1
If you really want to solder this..
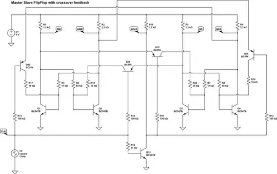
1 Bit binary counter with discrete components

simulate this circuit – Schematic created using CircuitLab
Jens
- 6,889
- 2
- 8
- 30
