7

I'm trying to drive a 12v (14W) solenoid and have problems figuring out the components for the driving circuit.

The solenoid draws about 1.166A and the MCU is being operated at 3.3V.

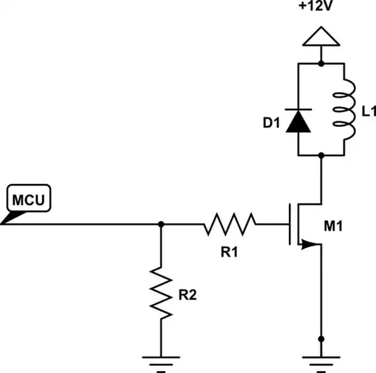
I've seen many driving circuits and they all look something like this:

schematic

simulate this circuit – Schematic created using CircuitLab

My questions:

  1. What datasheet parameters should I look for when designing this circuit?
  2. Is the IRF530PBF-ND a suitable MOSFET for driving this solenoid?

Also, how do I calculate R1's value?

I don't want to blindingly copy a circuit that may or may not work, I want to understand it.

Thank you so much in advance!

ecr
  • 71
  • 1
  • 1
  • 2

2 Answers2

2

The solenoid requires a certain amount of current to generate its magnetic field. If the solenoid was a perfect inductor, the DC current would rise above all means and would most likely damage other circuit components. However, solenoids inherently have a significant amount of DC resistance used to limit the current magnitude.

Provided you place a bypass capacitor (to absorb high-frequency current pulses induced by changing the current magnitude) between GND (close to the mosfet source) and the 12 V connection solenoid, you do not have to worry about a significant overshoot. Your selected mosfet has breakdown voltage of 100 V, which is certainly an overkill.

The mosfet also has a non-zero on-state resistance Rdson (160 mOhm), which will slightly reduce the current through the solenoid. Another implication of Rds is mosfet power dissipation - which is negligible in this case (160 mOhms provided the channel is fully open).

1) Since this is semi-static application (no switching at tens of kHz), you only need to look at these parameters:

  • gate voltage threshold (should be lower than you gate supply voltage)
  • on-state resistance Rds (to calculate voltage drop and losses)
  • allowed current (which is very much correlated to Rds)

2) One problem I see with your circuit is that the gate voltage will be 3.3 V but the MOSFETs gate voltage is specified between 2 and 4 V. In practice, it's fine because even if you get a "bad" part, the MOSFET will still partially close and allow current current to flow through its channel. An implication of low gate voltage is that the switch will work in the linear mode, where its on-state resistance is much higher than the guaranteed value.

EDIT The gate threshold voltage is the minimum voltage where the MOSFET starts conducting current; however, the channel current would most likely not be enough to turn on the solenoid. Look at Figure 1 in datasheet, which correlates gate voltage with drain current and drain-source voltage.

You could easily use this part :: FDN327N. The gate voltage is specified at 1.8 V and allowed average drain current is 2 amperes.

The value of R1 depends on:

  • allowed source peak current - some PWM gate drivers can well support 30 A peak, which (with 10 Ohm gate resistor - R1) very quickly charges the gate and thus minimizes time spent in the linear mode.
  • desired dv/dt, which significantly affect radiated and conducted emissions
  • gate threshold voltage

I assume you drive the gate from an MCU pin - look at the datasheet on allowed pin current. That current is, however, the average current so you can drive much more on a peak basis. I would guess that 50 mA is fine -> 3.3V / 50 mA ~= 70 Ohms would be a good value for this application.

user02222022
  • 1,646
  • 11
  • 18
  • 4
    Most of what you say is good, but with one exception: the 'gate threshold voltage' is specified as being between 2V and 4V. This means that somewhere in this interval the FET will start conducting ('start' defined as 250uA). This is nowhere near the voltage for swiching the FET on, not even near the linear region for the current we are talking about. The lowest gate voltage for which the datasheets shows typical (!= worst case) performance curves is 4.5V. – Wouter van Ooijen Mar 26 '13 at 07:26
2

The usual data sheet parameters I would look for are: -

1) Drain source voltage limit to ensure your FET can switch the supply

2) Capacity to switch the current needed by the load

3) Turn-on resistance to make sure your FET doesn't overheat when activating the load

4) Voltage required to activate the gate to adequately switch-on the FET

5) If the load needed to be switched-on and off at a high rate then there are further parameters to look at but as your circuit is for driving a solenoid it's not a big-deal.

The FET shown is suitable providing the gate is driven from a voltage that can sustain a low-enough turn-on resistance and if it were driven from 5V logic then yes it should be OK. If it were driven from 3.3V logic then no it probably won't be ok.

R1 isn't usually needed when driving a FET in this type of circuit BUT, if the driving source is sensitive then it's always a good idea to put one in. This is due to parasitic coupling between drain and gate. I haven't checked the FET you are using but i can imagine it will be in the 100pF area and conceivably this could drive a pulse of current back into your circuit when it switches. 0 ohms to 10k is probably ok for just about any circuit activating the fet but check to see what sort of current the driver may handle due to switching currents.

Andy aka
  • 456,226
  • 28
  • 367
  • 807