I'm unsure how I can program an ESP32-S3 without using the UART interface it has. In the past I always used a USB to UART converter and then I could flash the device over USB automatically, but could not use the JTAG for debugging:
Now I would like to use directly the USB (IO19 and IO20), but I'm unsure if I can flash the device with that and how I can trigger a reset automatically without always pressing a reset button, like in the above schematic. Has anyone already experience with that?
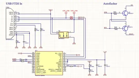
Planed (D- to IO19, D+ to IO20):

Datasheet ESP32-S3: https://media.digikey.com/pdf/Data%20Sheets/Espressif%20PDFs/ESP32-S3-WROOM-1_1U_v0.5.1_Preliminary.pdf

