I have a simple problem yet calling for a smarter solution than the one I came up with. I have a circuit that can receive power from different sources.
More specifically, the GND line is shared, but the VCC can come from different pins. Only one of these pins can happen to be connected at a time.
My requirement is that not only I need to be able to gather power from any of them, but I also need:
- to sense which pin the power is coming from
- to retain full voltage
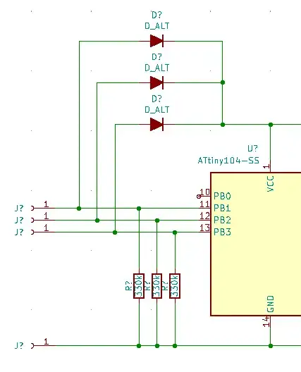
I'm attaching a schematic with an inadequate solution, just to show what the situation is:
Thanks to the diodes I'm able to let power flow to the circuitry from any entry pin, but also preserve the ability to sense which is the only one that is powered (the other ones being discharged by the pull-down resistors).
The problem is that diodes cause a voltage drop that I cannot admit, even more so because such drop is going to vary according to the largely variable load of the rest of the circuitry. I thought of replacing standard diodes with ICs behaving as ideal diodes, but the cheapest ones that I can find still appear to be too expensive to be adopted in large quantities. Can anyone maybe suggest a different approach?


