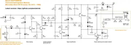
Many moons ago I have recreated the schematic of a vintage Bosch ignition circuit, and confirmed it's working as expected with two prototypes (one can be seen here: https://www.youtube.com/watch?v=qzFwiPDNBnE).
The downside of the original design is that the power switching circuit is based on a BJT (T5). My prototypes used BUB323Z and BDW42G, and both required significant heat sinking. In normal operation the entire aluminium case is used as heatsink.
Would replacing T5 with a MOSFET help here? Is there a common part that would fit well? I'm not that familiar with these, and don't want to use a part that looks "about right" (e.g. IRFP450).
Would any design changes around T5 be required/recommended after switching to a MOSFET?

simulate this circuit – Schematic created using CircuitLab