1

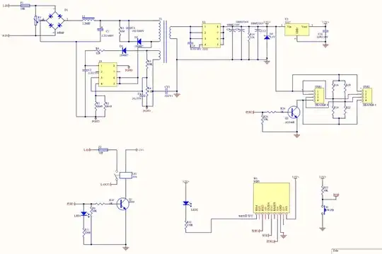
I have read up a lot that generally it is unsafe to attach anything to these IoT devices that operate from mains power. As the power supply is not isolated and you are risking to get shocked with the large power potential. I was looking at devices that are isolated and found this one, the salesperson ensured that it is isolated and should be safe to add sensors. I have only some beginners understanding, but I really don't see how it is isolated. Am I missing something?

enter image description here

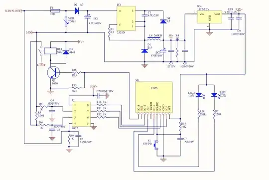
I received a different version for a smart plug, this does seem to have a transformer so it could be isolated. Thou I'm not sure how the power measuring IC is connected to the ESP device. I don't see any connections, it should have a optocoupler or something?

enter image description here

Null
  • 7,603
  • 17
  • 36
  • 48

2 Answers2

2

You are not missing anything.

There is no isolation.

It is not safe to add any external connections from that circuit.

Justme
  • 147,557
  • 4
  • 113
  • 291
  • Could you please take a look at the updater schematic? – somerandomusername Aug 31 '22 at 12:53
  • Updated schematics do seem to have isolation, but do you trust the schematics or the device to be safe? And there is no power measuring in the schematics, so you may have wrong device or wrong schematics. There is only a relay control, USB charging control, and a button connected to MCU module. – Justme Aug 31 '22 at 13:10
  • Oh there is no power measuring in it? I thought that U1.1 is the power measuring IC. The same as in the first schematic. – somerandomusername Aug 31 '22 at 13:46
  • 2
    No. U1 is the switch mode power supply controller chip. – Justme Aug 31 '22 at 13:53
1

Nope, no insulation on the provided diagram. One of the mains conductors is directly wired to internal MCU, exactly where you will need to attach your sensors. This has the potential to kill you.