My question is very similar to Converting Open-Drain to Active-High, however instead of an active high, I want an active low.
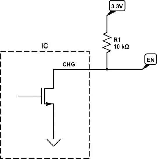
I am trying to interface TI BQ51050B (QI receiver + LiPo Charger) and TI TPS63051 (3.3V Buck-Boost) with a 3.7V LiPo. The BQ CHG pin is an open drain output pin, and the TPS EN pin is an input (1: enabled, 0: disabled).
My thinking is that when the battery is charging(CHG-> GND), I don't want it to be attached to any load(EN->LOW), and when the battery isn't charging(CHG->Hi-Z), It should be attached to the load(EN->HIGH).
| Input(CHG) | Output(EN) |
|---|---|
| GND | LOW |
| Hi-Z | HIGH |
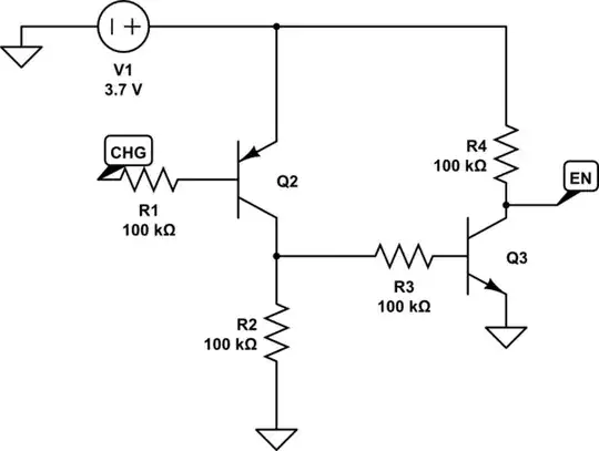
I was thinking of just using the circuit in the previously mentioned post with a NOT gate attached to the output which would give:

simulate this circuit – Schematic created using CircuitLab
Using the CircuitLab simulation, I get the desired results on EN (3.7V when CHG is Hi-Z, 11mV when CHG is shorted to GND).
However, I was wondering if there is a better way to do this. If this is the best way, would the NXP BCW29 work for Q2 and the NXP PMBT3904 work for Q3?

