I really don't understand radio-frequency and how it works, and I get very confused on the theory and how an antenna etc. works. I first start with the electrical transformer. Energy is transferred through the magnetic field transferring the AC power to the LED without touching the wire.

Then, the inductors loose a core and are moved farther apart. I still got the LED to light up at <2 Cm. 
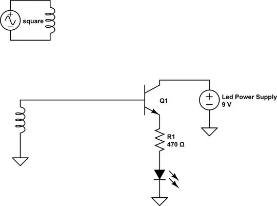
Last, Now, I want it even further. I know the energy can't travel too far, so I have to AMPLIFY it in some way. I amplify it in half-wave rectification (wouldn't need full for the LED anyway) and then I estimate the LED will turn on. I use a BJT. I think this will work but I am not sure and am not the expert in electronics. Is this RF? I understand the coil thing with electromagnets but why would an antenna be used because that is not a closed circuit and just one wire going in the air. Is it something to just expand the magnetic field and is it just attached to the inductor or something? Here is the circuit, again I don't know if it will work and I need advice. I just want it to be turning the led off or on depending if there is the AC voltage on or off.
