I'm designing a circuit that has the following protection requirements:
- Reverse polarity
- Over voltage (60v max)
- Over current (approx 1A)
There's quite a large input voltage range, 10v to 60v.
48v is nominal, drawing about 150mA. At 10vin, it draws rougly 750mA.
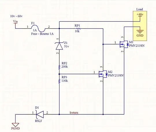
I made and tested the following circuit to satisfy the conditions: (Values are working but not proved optimal)

M1 was my starting point for reverse polarity, then the zener, divider & M2 were added for over voltage.
I found that D1 was needed when I breadboarded it, much to my annoyance as I wanted to avoid much voltage drop. (I smell redundancy...)
The fuse is the most frustrating element. I don't want to have to replace any components if there is a fault (even a fuse in a housing), so I was working with a PTC resettable fuse. Not only does this have an horrific tripping time (~4 seconds!), it also has a large footprint on the PCB; much too large for me I'm afraid :(
I decided it is more beneficial to me to monitor the current and turn off a FET for example, than to crowbar the circuit if such a fault should occur.
My question is...
A) Is there an IC that can take care of these three elements? I've been looking at battery charger protection ICs but I haven't found anything yet.
B) Does anyone have a suggestion about incorporating the over current requirement in my circuit without a fuse? My initial thoughts were to use a sense resistor, comparator and another FET, but I can't help but think the whole circuit could then be simplified a great deal.
Thanks for looking.
