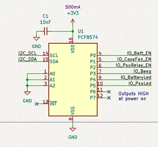
I'm using a PCF8574 to sink current from an LED. The PCF8574 VDD is 3V3, but the LED is sourcing from 5V.
I think voltage drop on the LED is around 2V, so if I understand correctly, then the IO IC should be sinking only around 3V. I believe datasheet specifies +.5V is allowed over VCC on inputs, so after the drop this is well within tolerance by my understanding. Is that the correct way to look at this, or should I really be protecting the IO IC with an NPN in case the LED fail closed/shorted? I'm trying to avoid adding transistors if I don't need them.
It's a bit easier to source from 5V as this is directly from a buck converter, but the 3V3 comes from a regulator. I could source the LED from 3V3 but I'd prefer to source from 5V for efficiency.
Edit: 500mA on the 3V3 is what the regulator is able to deliver, in case you're wondering.


