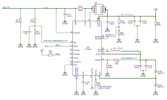
I'm using the LTC4041 as a UPS for Raspberry Pi. When a power failure is detected, the RPi shuts down immediately (a python script is running!). When the RPi is turned off, the current consumption drops from ~1.5A to several milliamps. This is in line with expectations. However, I can hear noise from the L14 inductor (Prod.: XAL5030-222MEB).
How to reduce the audible noise of an inductor when the load current is low? Below is a spectrogram from audible L14 noise. A microphone was used for the recording.

