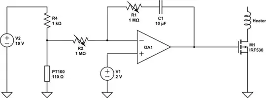
A PI regulator can be made with an opamp. You provide the setpoint to the non-inverting input and the feedback provides the control mechanism.
The P and I gains are set by resistor/capacitor ratios, so they can be tuned easily with potentiometers. For a slow heater control, the RC time constants should be rather large, so a large non-polar capacitor is likely needed.
E.g. for the input of 2 V as shown below, the circuit would ramp the output high (firing the heater), until the Pt100 reaches sufficient resistance to produce 2V from the voltage divider with R4.
If the feedback resistance R1 is very large, the opamp can become prone to oscillating. In this case, a small capacitor across R1-C1 like 100 pF should remedy it, at the cost of some bandwidth, which you amyway don't need.
As pointed out by @Mattman94 in the comment, M1 can dissipate up to 25% of the maximum heater power, so a heatsink might be necessary. This can be alleviated if you place a PWM modulator between OA1 and M1. The latter can be also easily implemented using one comparator (relaxation oscillator).

simulate this circuit – Schematic created using CircuitLab
Error sources
If you use a FET opamp, the large resistors are basically inconsequential to the accuracy. One error source is the opamp's input offset voltage, especially if you use a low voltage as V2 , like 3.3 V. Another error source is the set voltage V1: the DAC used to generate it will be inaccurate to some extent. V2/R4 (or the current source) should be far away from the heater, ideally in a temperature stable environment, because any change to their value will affect the voltage produced by the Pt100. A smart approach is to use the same supply voltage for V2 and the reference voltage for the DAC that generates V1. That way, the drift of this supply becomes essentially meaningless. The dominant error would then likely be the stability of the DAC and of R4.
The relation of V1 is nonlinear in temperature, because the Pt100 voltage is given by a voltage divider with a fixed resistor in the example. To linearize the V1-temperature relationship, V2/R4 should be a current source instead, which can be made with two transistors. However, that makes it less feasible to compensate the drift of V2 as described before.
Finally a large error can appear if the Pt100 is not well attached to your oven.
Other than that, the exact values or drift of the gain setting components are not critical as the essential control mechanism is the opamp feedback, which will force the Pt100 to yield the same voltage as V1.
PWM = noiseWith a time constant of many mains full waves, one option is zero crossing control: on at 0 voltage, off at 0 current. – greybeard Dec 24 '22 at 15:31