Negative -5V seem to be necessary.
Negative 5 volts isn't necessary. It will still work with the photo-diode anode connected to ground/0 volts. However, some photodiodes perform a little better with a negative bias but, that's beside the point.
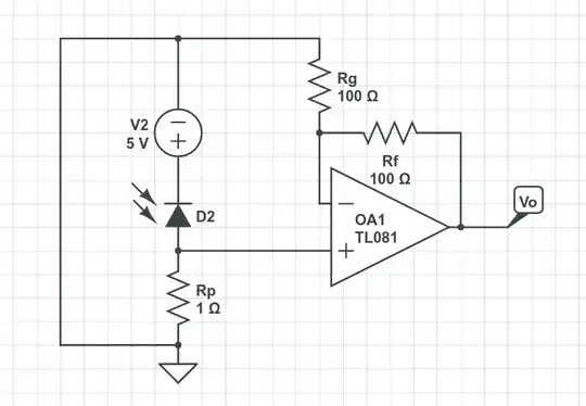
I don't seem to see anyone using my way
With the photodiode anode to ground, photo-current flows to ground (from the anode) and, the op-amp output supplies that current (to the cathode) to keep the inverting and non-inverting input pins at 0 volts. This means you get a positive voltage signal on the op-amp output when light hits the photodiode. In other words, another reason for not needing a negative supply and, I'm sorry to say; no need to try and develop a solution to fix a problem that doesn't exist.
However, if the photodiode was reversed in direction, the op-amp output would be negative and, of course, this requires a negative power supply for the op-amp.
Is classic way always best? Why?
Because it has the ability to hold the voltage across the photodiode at a constant level (-5 volts in your upper picture but it can be 0 volts) and, this prevents the photodiode self-capacitance from ruining rise and fall times in applications that send data. If you don't need moderate to high speed you can use a different topology.