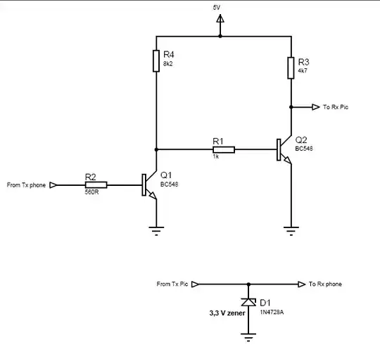
I have found this schematic and am confused about the transistor and the diode. I know that the phone voltage is around 3V and the PIC voltage is 5v, and it's a level shifting circuit.

My questions :
- Does the transistor have a value like resistor-ohm or like capacitor-farad? I know that it's NPN. Before this, I went to buy and said just NPN but they asking about the code (like BC548), but what if they don't have BC548? What else should I say besides NPN?
- Why using a zener with value 3.3V? How can I calculate that value?
