2

I have a hard time understanding the specifications of the UCC27511A-Q1 gate driver.

enter image description here

I understand that for a period of 0.5 μs (2 MHz) it can supply a source current of 4 A and a sink current of 8 A.

The internal resistance specified is:

enter image description here

In my particular project I need Vgs = 12 V to activate the FET and I want to adjust the rise and fall time of the switching, and there is the problem that I do not understand.

enter image description here

In the datasheet, does the CLoad emulate the parasitic capacitance that is usually found in FET datasheets as Q gate charge?

If so, if my understanding is correct for 0.5 μs I have 4 A that results in 2 μC.

I calculated the power needed for Cload as specified in the datasheet, but I have a hard time understanding how to adjust my resistances for custom rise and fall times.

enter image description here

I would really appreciate an example.

ocrdu
  • 9,195
  • 22
  • 32
  • 42
i33SoDA
  • 91
  • 7
  • 0.5 us is equivalent to 2 MHz if it makes a difference. – Andy aka Feb 11 '23 at 19:53
  • Yeah when I started to write the post I had the impression that is 5 us. I corrected. – i33SoDA Feb 11 '23 at 20:02
  • Dummy C in parallel with gate-source? – winny Feb 11 '23 at 20:38
  • The input capacitance of a MOSFET is labelled as Ciss in datasheets. Gate charge, Qg, is a related but different thing. – Hearth Feb 11 '23 at 21:11
  • 1
    The problem with calculations is that parasitic inductance matters for rise and fall times. Also input capacitance of MOSFETs is non-linear which makes simple calculations inaccurate. If this question is for a practical design, just use low value gate resistors and adjust them as desired on a prototype. – Lars Hankeln Feb 11 '23 at 21:21
  • I understand that in reality there is parasitic inductance ( you can find them in SPICE models ) that gives the ringing effect and that the voltage rise on Vgate is non linear. Usually you treat them as a first order approximation, using only the Cies.
    Ideal: let's say that it's square wave for which I can use avg. How can I adjust the rise/fall by adding external resistor? How do I interpret de Gate Driver's datasheet? What is that Cload which is mentioned in datasheet? How do I scale de 4A source current to other periods of time? I would really appreciate an example. I am begging you.
    – i33SoDA Feb 11 '23 at 21:48
  • I suggest you find a good well-written application note. This is not a complex problem, but it's more involved than typical length answers here. – Spehro Pefhany Feb 11 '23 at 22:49
  • 1
    When slowing down gate rise and fall times, make very very sure that you are generating the control signals with appropriate dead time (and adjusting it upward along with the rise and fall times) – Ben Voigt Feb 14 '23 at 18:24

2 Answers2

3

Most gate drivers including the one you are asking about should be considered as a voltage source rather than a current source. If you look at the output stage of the driver you can see that the output to the gate is either connected to GND or VDD using transistors inside the driver IC: enter image description here

This particular driver is a bit special because it has two pull-up transistors. The NFET is just briefly turned on during the switching time to decrease the pull-up resistance to approximately 1 Ohm. The rest of the high period the PFET is kept on and the NFET is turned off. For rise time calculation you can consider the driver as a simple 1 Ohm pull-up resistor. But you will have to limit the current to the specified 4 A. Otherwise the driver might get damaged, have a look at the absolute maximum ratings.

So to calculate or simulate rise time you could simplify the driver like this: enter image description here

You need to estimate the series inductance which includes PCB layout as well as the input capacitance of the MOSFET. You end up with an RLC series circuit for which you can increase the resistance to increase rise time. The series inductance is probably in the order of some nH to tens of nH given reasonable PCB layout.

Lars Hankeln
  • 2,658
  • 1
  • 9
  • 17
  • This is the standard and simple way to adjust gate rise/fall time. Note that, because transistors these days have quite low Crss (Cdg), the output risetime can be quite fast even for quite feeble gate drive; to address this, an R+C snubber on the output, or between D and G, might be used -- the latter gives the gate resistor something to work against, that depends on drain voltage rate, thus controlling it more directly. – Tim Williams Feb 12 '23 at 15:58
1

In the datasheet, does the CLoad emulate the parasitic capacitance that is usually found in FET datasheet as Q gate charge?

It doesn't "emulate" it, it is the gate capacitance for a "typical" application.

So, one way to prolong the rise- and fall-time is to add capacitance in parallel with the gate - but this will waste energy proportional to the added capacitance, and thus is not desirable.

Instead, using a series current limiter will keep the energy loss fixed independently of the rise/fall time.

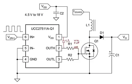
I haven't tried it on the breadboard, but I'd start with current sources in series with the gate driver. Something like the below may be a starting point. R1 and R3 adjust the rise- and fall-time: the larger the resistance, the slower the corresponding slew rate.

Rs1, D5, D6 and Cg1 are a reference circuit used to compare the performance of the current sources to a short circuit.

Rs1 and Rs2 model the source impedance of the gate driver.

schematic

simulate this circuit – Schematic created using CircuitLab

D1 and D2 steer the high and low levels to separate current sources. This makes both transition times individually adjustable.

Q2+Q22 and Q4+Q44 are the current limiters and steer base current away from the pass elements Q1/Q3. D3 and D4 are anti-saturation diodes, and may not be needed in the physical circuit.

The voltage across the reference gate capacitor Cg1, and the slew-rate-limited gate capacitor Cg2, is shown on the plot below.

enter image description here

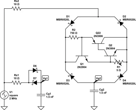
It is also possible to have just one current source inside a rectifier bridge - that way both the rising and falling edge would be controlled exactly the same:

schematic

simulate this circuit

The rising- and falling edge are now controlled by the same current source and are symmetric:

enter image description here

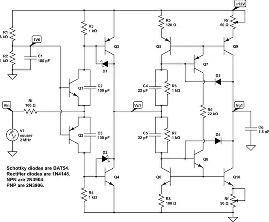
At this point we may as well make our own gate driver :)

The input is driven from a 3.3V logic level source V1. Q3-Q4 are a push-pull driver stage that generates the 12V-level control voltage. Q1-Q2 are the common-base stage that controls Q3-Q4. 1V6 is a 1.6V reference level that biases the common-base input stage. D1 and D2 are Baker clamps that prevent Q3 and Q4 from saturating.

Q5-Q7-Q9 and Q6-Q8-Q10 are a pair of voltage-controlled current sources that can drive current into the gate capacitance Cg, or out of it. Vc1 is the voltage that controls the current.

D3 and D4 prevent the current source outputs from saturating by robbing the drive current when the output voltage gets close to the rails.

The rise- and fall-times are controlled by the 50Ω potentiometers Rr and Rf, respectively.

schematic

simulate this circuit

The input, high-level control, and gate voltage waveforms are shown below.

enter image description here

Tweaking the coupling networks a bit, we get:

schematic

simulate this circuit

Simulation at 1ns time step looks quite reasonable. I've tried it out on the breadboard and soldered point-to-point on a copper-clad laminate acting as a ground plane, and the simulated performance is representative of what's possible with careful construction and tweaking to match the parasitics.

enter image description here

If the digital PWM source doesn't have a "high drive" option in the GPIO configuration, a buffer is necessary, e.g. several paralleled 74HC04, etc.

  • I have no words to express myself how thankful I can be for the entire explanation and simulation. Thank you for your effort! – i33SoDA Feb 13 '23 at 12:36
  • FYI, BAT54 capacitance dominates; it's useless as a Baker clamp – Tim Williams Feb 14 '23 at 04:48
  • @TimWilliams I've used it in a few different circuits with 2N2904/6 and similar transistors, and it seemed to do its job just a wee bit worse than two 1N4148s would. With much faster transistors it would indeed be not very useful. But for those it seems to do the job. – Kuba hasn't forgotten Monica Feb 14 '23 at 06:03
  • I have learned so much with your careful explanation and good examples! Wow, people like you are slowly changing the world into a better place! I am slowly starting to get the bigger picture when working with electronics design. – i33SoDA Feb 14 '23 at 20:39