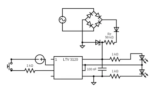
I have added a simple power source for my LTV-3120 IC that I want to use to drive a MOSFET.
The "power source" is a 220 VAC rectifier with a 20 V Zener diode and 50 kΩ Rz.
With this, I can measure ~20 V on the Zener diode, but it seems like the LTV-3120 is not reacting when this is used as a power source. One LED is on, but when I press the button the second one never lights up and the first one shuts down, so it's basically not working the same way as when I had too little voltage on the IC. When I try the LTV-3120 with 2x 9 V in series it works as expected.
I have tried 100 kΩ, 50 kΩ, and 33 kΩ for Rz by putting a 100 kΩ resistor in parallel, but no effect.
What is my mistake?
The scheme above is for testing purposes, uses LEDs and button. In reality: this IC driver will drive this MOSFET on the low side (I think).
Q1: How can I improve the current schema, and which values to choose for the capacitor and resistor in order to accommodate this test schema and also MOSFET?
Q2: If I would use a battery to power the LTV-3120, do I connect its ground to the source of the MOSFET?



