With reference to Mosfet driver ir2301s, why is VS actually powered from a capacitor? The datasheet reads "High side floating supply offset voltage" for pin "VS", not that I really understand what that means, but is that not the high-side voltage?
A comment in the linked thread claims:
In normal operation, where the gate driver controls a MOSFET half bridge, turning the low side transistor on pulls VS low, charging C2 through the diode D1. If you keep the low side transistor off for an extended time, the voltage at VS is likely higher than VCC, causing C2 to slowly discharge and the high side to turn off, even when HIN is high.
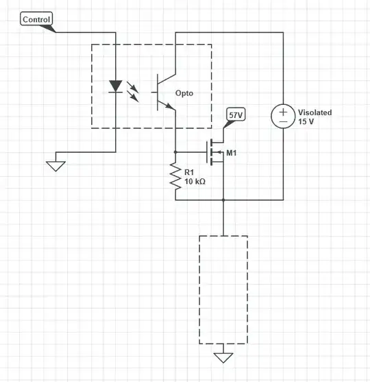
I don't know much about high-side drivers. Currently I am using a low-side TC4420CPA driving a HY3912W to disconnect a 57 V, 20 A supply, but I am trying to to work out if I can disconnect the high-side line rather than the low-side in order to keep the ground plane.
I dont really know where to start; currently I am just reading datasheets on high-side driver ICs.
Ideally I would like to find a high-side driver to replace my low-side TC4420CPA that will hold a 57 V, 20 A load continuously on when given a 5 V signal (ideally using HY3912W MOSFETs as I have loads).
I do not want an accompanying low-side MOSFET switch, when in the off state I am expecting an open circuit (output NOT ground), like a mechanical switch really would be open circuit when no power is supplied to the coil. the MOSFET will be HIGH for hours at a time (100% duty cycle) and all the high-side driver ICs I look at do not seem to hold the line high permanently.
