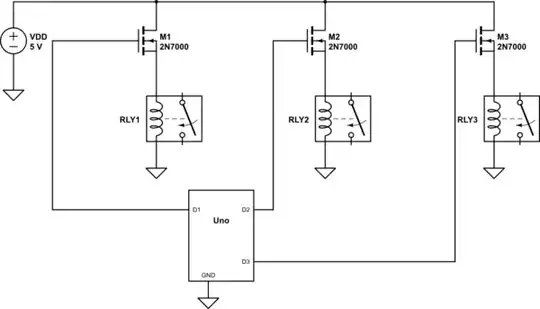
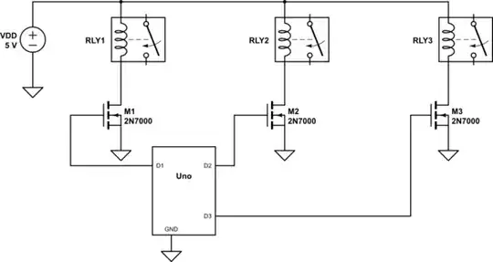
I want to be able to activate three 5 V relays using one Arduino Uno. I'm afraid the Uno won't be able to supply enough current (or voltage?) to activate the relays, so I will need an external supply. I still want to use the digital pins on the Uno for control, so using transistors might be appropriate. However, I am unsure how to design the circuit. Would something like this work?

simulate this circuit – Schematic created using CircuitLab
where D1, D2 and D3 are the Uno's digital pins (either HIGH or LOW). I have designed very few transistor circuits before. Do I need any resistors in series with the MOSFETs? If so, how can I calculate the values? Should I use MOSFETs or BJTs for this purpose?

