2

The bench electronic load is a type of equipment defined as "An electronic load designed to sink current and absorb power out of a power source. If a power supply is used to power a device, an electronic load is used to test the power supply by emulating the device under test (DUT)."

What I am confused about is why can't we just use a potentiometer or resistor as a load. Why do we need this very complex and expensive piece of equipment?

Edin Fifić
  • 5,451
  • 8
  • 24
quantum231
  • 11,843
  • 26
  • 106
  • 216
  • 3
    Often you can. But lots of loads don't behave like a constant resistor. Best to edit your question and explain in detail what situations you're actually thinking of. And where this BEL definition comes from. This is far too generic. – TonyM Apr 14 '23 at 22:30
  • 8
    This question would work a lot better if you changed "why do we need..." to "why might an organization need...". Because I don't need one -- the fanciest load I have after over a decade of consulting is four car headlights on a board, with some switches. But a shop that designs, manufactures, fixes, or certifies high-end power supplies might use an equally high-end load on a daily basis. – TimWescott Apr 14 '23 at 22:37
  • I have reworded the question – quantum231 Apr 15 '23 at 09:11

4 Answers4

9

You can certainly use almost anything as a load, though using resistive loads helps avoid issues with non-linear loads.
There are high-power potentiometers/rheostats which can dissipate as much as 500W of power, in other words they can present up to 500W of power load.
If your needs are simple, there is no reason going with the more complex and more expensive digital loads.
A bench electronic load allows many more settings and a higher precision, covers a wider range and type of loads, and you can also set a load current or load voltage vs. only the load resistance with a resistor/potentiometer/rheostat.
If your specific requirements can be met with just a resistor, a bank of resistors or a potentiometer/rheostat, you would be perfectly fine going that route.
I sometimes use incandescent bulbs, hot plates or heater elements as loads, as they fit my test needs.

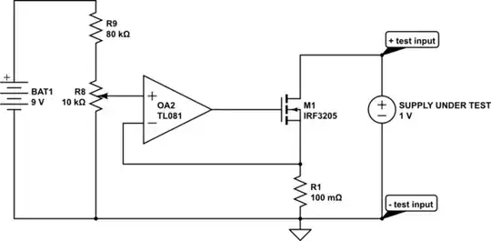
Back when I worked at MAXIM (Integrated Products) and we needed a few simple loads for testing (we had large, digital HP loads for all of our critical, detailed tests, but we needed a couple simple and cheap loads for more generic testing), the engineer gave me a schematic for a simple adjustable load using an op-amp and a MOSFET. The op-amp was of a very low quiescent power and a MOSFET in general needs almost no control current if used as a variable resistance. We used a 9V battery block as a supply for this circuit, which could last for months, if not longer.

Below is not the exact schematic, but what I remember of the basic circuit. Your dissipation power is limited by the maximum power dissipation of the MOSFET, plus the current sense resistor needs to dissipate significant power (it can also be changed according to your needs).

schematic

simulate this circuit – Schematic created using CircuitLab

Edin Fifić
  • 5,451
  • 8
  • 24
  • This is a most interesting circuit. – quantum231 Apr 15 '23 at 09:13
  • @quantum231 Yes, it's simple and elegant. Its current is defined by the voltage at the output of the potentiometer divided by the R1 (current sense) resistance, and is as stable or as accurate as the voltage supplied to the potentiometer and the resistance of the R1 sense resistor. – Edin Fifić Apr 15 '23 at 09:27
  • 1
    This circuit needs more components in the feedback network, I remember soldering pretty much exactly the same circuit myself, but the sinked current would oscillate. You need dampen the control loop with some nF of capacitance, but I don't remember the details. – anrieff Apr 15 '23 at 09:40
  • @anrieff You're right, I have come across someone mentioning an RC combination (resistor and capacitor in series) going from the output to the inverting input of the op-amp, if I remember correctly. – Edin Fifić Apr 15 '23 at 09:45
8

Using a potentiometer at a very low portion of it's resistance is one problem.

At such a low resistance, say 5% of the full potentiometer resistance, you would only be able to dissipate 5% of the full rated power of the potentiometer.

Marla
  • 5,240
  • 1
  • 22
  • 31
3

Have you looked at the prices of high-power resistors and rheostats (variable high-power resistors)? :) That's just a bit tongue in cheek, but those are not necessarily cheap - especially not if you want to mount them on a heatsink.

Electronic loads don't need to be either complex or expensive. A basic one, usable for up to 100W or so can be cobbled together from parts found inside a junker PC, quite literally. CPU heatsink + fan to dissipate the heat, mosfets from the ATX power supply and/or onboard supplies as series pass elements, and a couple cheap op-amps. Of course there's also the knowledge of how to put it all together. But if you had a bunch of junk desktop PCs, you could probably make one from nothing but parts scavenged from those PCs, quite literally.

Of course that would be a relatively nice adjustable load. If you only need a "dumb resistor" then of course you can use resistors - they just get expensive to implement, it's somewhat cheaper to use junk parts if you got them.

There are YouTube videos where you can see an electronic load being built start-to-finish. Some of those present quite reasonably performing designs built for very cheap.

If your time is free, then you can get quite a bit of lab gear made the DIY way, and it will be much "cheaper" in material cost than off-the-shelf devices. For most people professionally into electronics, though, their time is anything but free, and they may have different hobby projects in mind than what they need on the bench at work.

  • The term "electronic load" is a bit confusing. I am not sure what exists inside the electronic load equipment that is sold by various vendors. I assumed that it might just contain some transistors connected to resistors and these could be turned on or off to give different load to the circuit outside. However, it seems that my assumption is completely wrong. How does an op-amp fit into the need to create an electronic "load"? I mean op-amp means we are talking about current and/or voltage gain but a load is supposed to dissipate power and not add power. – quantum231 Apr 15 '23 at 09:19
  • 2
    Control signal goes to + input of op-amp. Output of op-amp goes to gate of mosfet. Source of mosfet goes to sense resistor to ground. - input of op-amp goes to source of mosfet. Drain of mosfet goes to rail under test. Feedback in the op-amp works to maintain the desired voltae across the sense resistor and hence draw a defined current from the rail under test, – Peter Green Apr 15 '23 at 09:38
  • 2
    An electronic load is most generally a high power variable resistor with a control loop that can configure it to act as a constant resistance, constant current sink, a constant power load, or a constant voltage load (essentially a power supply that sinks current not sources it). That’s what they functionally do, not exactly how they are put together. A typical digital load is a bunch of op-amps and front panel controls, and some mosfets on a big heatsink. You can get a decent brand new 150W one for $200 or so. – Kuba hasn't forgotten Monica Apr 15 '23 at 15:41
3

If you are testing a power supply which involves DC-DC conversion then the voltage regulation in response to transients in the load current might be important to test. This is a case where an active electronic load allows improved testing compared to a fixed or manually adjusted rheostat.

Reference Designs: TIDM-DC-DC-BUCK C2000™ Digital Power BoosterPack™ is an example board which contains:

  • A Non-Isolated, Digitally-Controlled DC-DC Buck Converter
  • An Onboard Active Load for Transient Performance Testing

In the above linked design guide their are examples of plotting the output voltage in response to a load transient from the active load under different control-loop conditions for the software controlled DC-DC buck regulator. E.g.: enter image description here

Chester Gillon
  • 3,690
  • 1
  • 11
  • 15
  • What do we mean when we say active load? From the theory classes active vs passive, active meant something that could give power gain greater than 1. So the concept of load being active seems confusing since it seems to imply that the load is actually adding power rather than dissipating it? – quantum231 Apr 15 '23 at 09:15
  • @quantum231 In the tidu986a from TI the definitions are:
    • Active Load "Software-controlled 2-Ω resistive load"
    • Static Load "Permanently connected 7.5-Ω resistive load". I.e. "active" in this case just means a restitive load which can be switched on or off.
    – Chester Gillon Apr 15 '23 at 09:25
  • 1
    @quantum231 An active load fundamentally functions due to active devices, namely transistors. A passive load consists only of passive devices, i.e. resistors. – user71659 Apr 15 '23 at 20:11