1

I'm playing with 5V circuit and would like to block current in one direction so I'm thinking naturally to use a diode, the only basic part on JLCB I found is SMF30CA which is bi-directional.

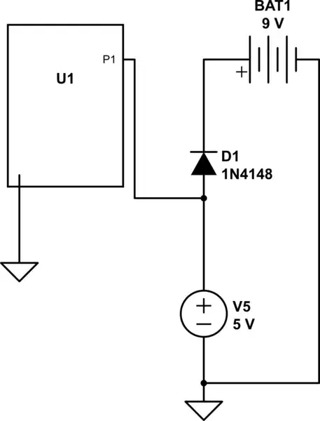
schematic

simulate this circuit – Schematic created using CircuitLab

So would like to know what is the purpose of bi-directional in diode if it's mean what is think (allow current on both way).

If I can still use it I guess there is no specific direct when place it in circuit?

Unicorn
  • 193
  • 6
  • You should give us more description about your circuit and what are you trying to achieve. Do you want to block the 9V battery while you have the 5V from a power supply, and then allow current from the 9V battery into the circuit once the supply is off? The circuit as you drew it doesn't make much sense. – Edin Fifić Apr 15 '23 at 00:02
  • 1
    That part isn't even in the diode section, it's listed as a TVS. Which it is. – hobbs Apr 15 '23 at 00:09
  • @EdinFifić i was just doing some testing. I'm trying to measure the 5V power source from the MCU without any interference from the 9V power source. But essentially I just would like to understand and know when we need to use bi-directionnal diode. – Unicorn Apr 15 '23 at 00:10
  • @hobbs oops, but it's look like TVS are still diodes right? – Unicorn Apr 15 '23 at 00:14
  • 2
    @Unicorn That measurement can be done according to the schematic you drew. But the "bi-directional diode" is a overvoltage/spike protection device which can be made out of 2 zener diodes back-to-back or purchased as a single TVS (Transient Voltage Suppressor) device/diode, as "hobbs" has mentioned above. – Edin Fifić Apr 15 '23 at 00:15
  • @Unicorn sorta but you wouldn't use them in most places you would use diodes :) They're roughly like two diodes "back to back", and you put them someplace where you want to conduct (basically make a short circuit) any time the voltage goes over a certain level, positive or negative. – hobbs Apr 15 '23 at 00:18

1 Answers1

2

In principal, every diode is bidirectional.

(1) Every Diode has a Forward-Voltage. This is the voltage which must be applied from Anode to Kathode in order to conduct significant currents. This voltage is generally very low. It varies with the type of diode used. Generally, 0.7V is assumed.

(2) Every Diode has a Breakdown-Voltage. This is the voltage which must be exceeded from Kathode to Anode in order to conduct significant currents. This voltage is generally high. It varies with the type of diode used and the model selected. Some Diodes are made for High-Voltage DC-Applications, while others are made for small-signal applications. Some are made for AC-Rectification, some are made for TVS.

(3) The Diode you selected, see Datasheet SMF30CA, is a so-called TVS-Diode. These diodes are used to protect signal and/or power lines from so-called transient events - better known as ESD events. Please see Discussion about TVS Diodes.

If you need a "conventional Diode", please use a standard PN-Type like 1N400X Series.

These are available as SMD-Types as well.

TonyM
  • 22,898
  • 4
  • 39
  • 64
ElectronicsStudent
  • 3,489
  • 7
  • 20