I have three 12V indicator LEDs which are the simplest way to see if one of the three circuits is 'ON'.
Only ONE of the LEDs can be ON at any given time. They all share GND and a controller sends POS to each, as it's activated.
I need to sink a GPIO pin on an ESP32S3 to GND when any one of the three LEDs are ON.
My thought was to use a 12V relay, with the OUTPUT connected to the GPIO pin and GND, so when the relay is energized it would sink that GPIO pin to GND.
On the relay input side my thought was to use the GND from the three LEDs, which is a common ground for the relay negative, and then connect each of the LEDs' positive through a diode, to the relay positive.
Anytime an LED was lit, it would energize the 12V relay connecting the output pins and effectively sinking the GPIO pin to GND.
Does anyone see any issues with this?
Will the diodes be sufficient to keep the other LEDs from being lit when one is ON?
Is there a better way to do this?
I also have access to a single 120V circuit and a 120V solenoid, that are live when any one of the lights are ON. I tried using a magnetic reed switch to sense the energizing of the solenoid but the reed was too sensitive or something and fluctuates rapidly on/off when the solenoid is activated. I was trying to stay as non-invasive as possible.
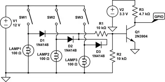
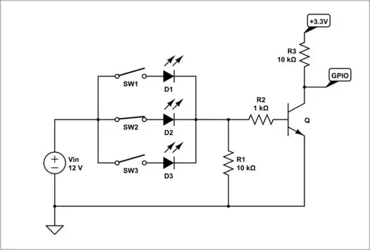
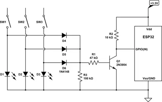
UPDATED - SCHEMATIC ADDED

simulate this circuit – Schematic created using CircuitLab




