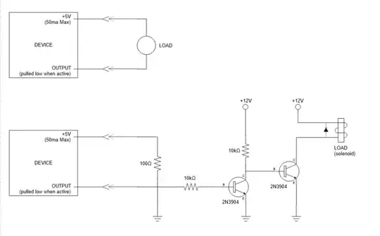
I'm working with a product that provides an I/O signal, which connects the output to a digital common when the relevant output is true. The product also provides a 50mA max +5 Power source. The top image is a recreation from product info on how to connect a load.
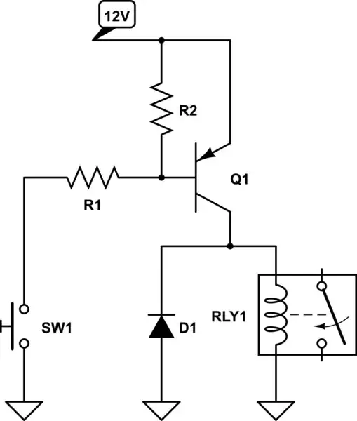
I would like to use this output so that when conditions are true (output connected to ground) it turns ON a 12V solenoid, powered from a different rail. I utilized this example Example Link as an example of how to reverse the logic. I'm just not clear if this represents the same condition as what I have originally. Does my sample circuit look correct?
--Edit-- The controlling device is an open-collector output that can switch up to 30V, but it can't source enough current to power the solenoid I've chosen.


