This is my first post here, I've been a reader of this forum for a while.
I've been analysing this problem for hours and still can't find a way to solve it, I would really appreciate your input. Thank you for your time.
PD: I'm not an expert in electronics so, sorry if it's a super simple problem.
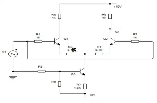
Data given for the problem:$$re_3=10.5\Omega ,ro_3=50k \Omega ,\beta = 80$$
Find: $$Av=?,R_9=?, V_1=15mVpp$$
From MSc. Junior Rodríguez, professor at URBE University in Venezuela.
For voltage gain: \$Av=\frac{V_o}{V_i}\$.Using \$V_o\$ from \$Q_3\$.
For current in collector Q3: \$re_3=\frac{26mV}{I_{E3}}\$. The problem is that despite I find the voltage in R8 and R9 there is not a viable way to solve this problem, because if I use a voltage divider in \$Q_3\$ I won't have a numerical response for \$Vbb_3\$. Same way with any analysis involving those two resistors without any value, I would like to know how to calculate them (if possible of course). Thanks in advance.
