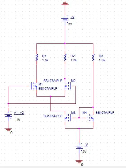
I'm trying to simulate a differential amplifier circuit with an NMOS current source on PSpice. Even though all the connections seem right to me the simulations don't work when I run them. Below is the circuit and the error message I get.
I would really appreciate it if I could get some help on this. I'm still quite new at PSpice so this feels pretty brain-rotting.

