I would like to sample 24V one wire serial with a voltage divider, wouldn't grounding the resistors in series potentially affect the data being transmitted?
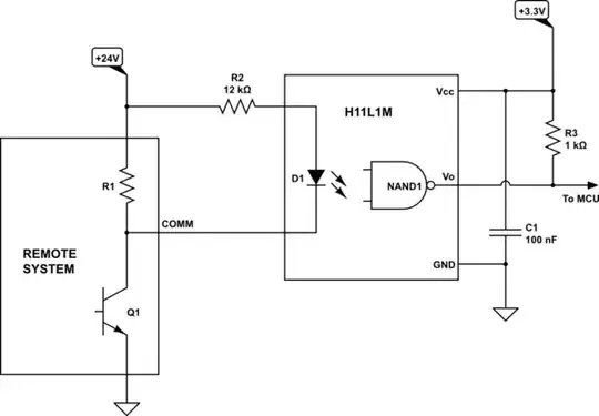
I was considering using an optocoupler but I am uncertain about how to select the correct type for a 115200 baud, half-duplex, 8-N-1, UART signal that is responsive enough.
According to documented reverse engineering efforts, I was able to find Inactive level is 24V, Active level is 0V.
Therefore:
"Mark" would correlate with the active level, which is 0V. "Space" would correlate with the inactive level, which is 24V
If an active state is being represented by a lower voltage level (0V in this case) and an inactive state by a higher voltage level (24V), it represents inverted logic.
With "eight data bits, no parity, one stop bit", a "BREAK" condition would involve the transmission line remaining in the "Space" state (24V) for longer than the period required to transmit a single byte plus the stop bit.
Given a baud rate of 115200, line can change state 115200 times a second, that is 115.2 kilohertz.
T = 1 / f gives us about 8.7 ms per state (high or low). If I recall correctly we have 1 start bit, 8 data bits, no parity bit and a stop bit so thats 10 bits.
So, that's a total of 10 bits, and 87 ms of time to transmit them.
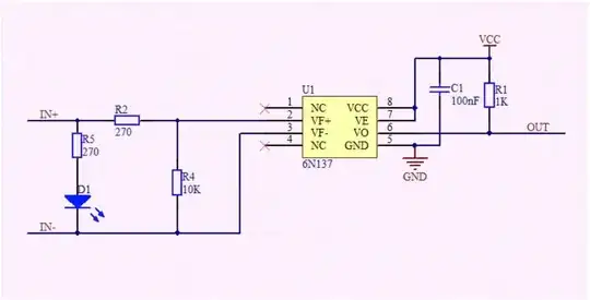
I see modules online with this circuit design that seem like a solution to interface with controller at 24V but I am not certain about it being the correct solution. It appears on the out side you would set Vcc at 3.3V/5V depending on your MCU Rx voltage and IN+ to 24V. C1 provides noise filtering and/or decoupling functions.
115200 baud = 115200 cycles per second is a frequency and it is equivalent to 115200 Hz, and 6N137, is a 10MBit/s rated Optocoupler in theory.
In my opinion, this is the correct solution, but there might be better lower cost solutions that I'm not aware of.

