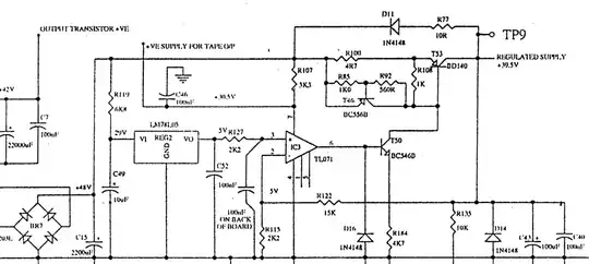
Please refer to the schematic extract above which is the positive half of a bipolar voltage regulator in an amplifier. It is a mostly classic design but there is a part I don't understand. The part I'm not sure about is the arrangement of T46, R85 and R92 between the pass element T53's base and the raw DC input. I have never seen this in "basic" regulator circuits.
The general principle of a series-pass voltage regulator like this is that the controlled element (T53 here) varies its impedance with respect to the load like the upper resistor of a potential divider, the load being the lower resistor in the analogy; so the load "sees" a constant voltage.
The error amp is of course the IC3 op-amp, with a voltage regulator as reference, which drives T50 more or less conductive and in turn lowers or raises the voltage on T53's base.
From what I understand T46 is driven in phase with pass element T53, e.g. for example when T53's base voltage lowers by action of the error amp, T53 turns on more and so does T46 because of the R85/R92 voltage divider applying a higher voltage at its base.
This has the effect of reducing T46's collector/emitter voltage, thus reducing the effective emitter/base voltage of the pass transistor.
I can only conclude that this is a form of negative feedback intended to protect pass transistor T53 from being overdriven. Am I correct? And if so, wouldn't a zener diode provide the same protection? With current-limiting resistor R100 this almost looks like a constant-current regulating circuit but that makes no sense in the context of a series-pass voltage regulator, no?
I welcome any references on this particular circuit arrangement you can provide. Does it have a common name? As I said in the beginning of this post I never saw such an appendix to a pass transistor before.

