This graph is obtained by explicitly varying \$V_{CE}\$ using a voltage source connected directly between collector and emitter. It must not be confused with the common-emitter setup, with collector resistor, which I address later.
This is the arrangement used to produce the graph you provided:

simulate this circuit – Schematic created using CircuitLab
The independent variable in that graph is \$V_{CE}\$. This is the one being varied, while the dependent variable, the resulting collector current \$I_C\$, is plotted. This process is repeated for different values of constant base current \$I_B\$:

One definition of saturation is: the condition where an increase in base current does not result in an increase of collector current.
In this scenario, this can be interpreted as the region of the graph where, if you jump from one plot (say \$I_B = 3mA\$, orange) to another (say \$I_B = 5mA\$, brown), you do not see a significant change in current \$I_C\$. This behaviour is visible in the left-most region, where the plots for various \$I_B\$ all overlap, sharing the same \$I_C\$.
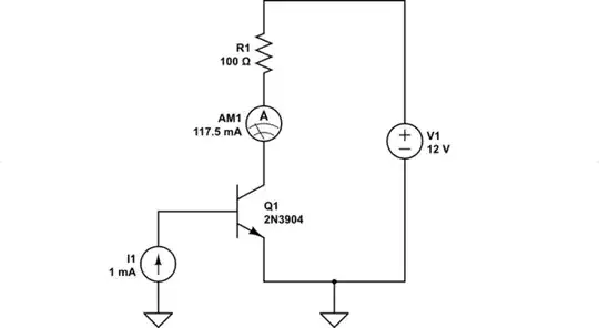
Confusion about this graph, and its representation of "saturation" may stem from better familiarity with the common emitter arrangement:

simulate this circuit
This time, it is base current \$I_B\$ that is the independent variable, which I will sweep from 0A upwards. If I plot a graph of the resulting collector current \$I_C\$, it looks like this:

It's very similar to the first graph, but that similarity is only due to a sudden change of behaviour when collector current is no longer able to rise any further. That occurs, of course, when collector potential is as low as it can get, or in other words, \$V_{CE}\$ is close to zero.
The same definition of saturation is true: the condition wherein an increase in base current does not result in an increase of collector current. However, in this scenario the "saturation" region is everything to the right of the green marker.
Everything to the left of that marker is the "active", or "linear" region, where collector current is approximately proportional to base current.