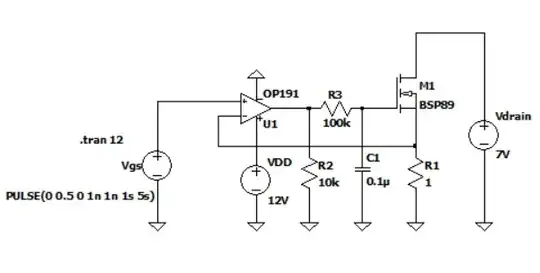
I am testing below 500mA constant current sink circuit on test bench which turns on for 1 second and turns off for 7 seconds. During testing ,drain current oscillations of around 80mA were observed on top 500mA drain current when the drain voltage was 7V but these oscillations died out quickly as drain voltage increased from 7V to 22V.

In a simulation , the oscillations amplitude and cycle time are almost equal for 7V and 22V drain voltage but not in actual testing. In simulation gate voltage is also ringing.
- What would be causing the oscillations in drain current to end abruptly at a higher drain voltage of 22V and to last longer—nearly a full second—at a lower drain voltage value of 7V?
2.Are oscillations at gate voltage and drain current arising due to very fast turn of gate pulse of 1 second ?
- High transconductance of MOSFET is causing gate voltage to rise very sharply and cause ringing on drain current ?