0

enter image description here

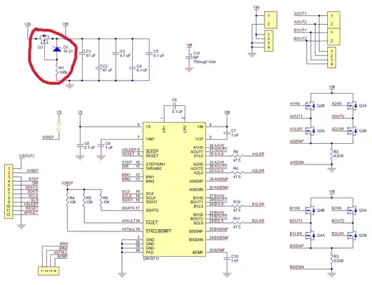
I was looking at the schematic for the Pololu High-Power Stepper Motor Driver 36v4 and can make sense of most of it, except for this portion of the circuit. What is the purpose of the MOSFET and diode? Why can't I just connect my power supply at VM instead of VIN?

The circuit worked fine at a microstep of 1/2, but once I set it to 1/32, Q1 blew immediately. I think the first step of debugging this is understanding the function of the MOSFET in the circuit.

electricviolin
  • 581
  • 2
  • 10
  • 17
  • 1
    Why are so many schematics split into disconnected parts? To find where VIN goes one has to search the whole schematic. It could be drawn straight across the top of the page without crossing anything. Similarly VM, most of the MOSFET connections and many of the (unlabelled) connector on the left. Ah. That's better. – Transistor Mar 03 '24 at 18:36
  • @Transistor <more_ranting>I agree; it's rubbish like that but, I see more and more younger engineers doing this and, I know of a somewhat well-known engineering firm that restrict page/screen/paper size to A4 hence, you are left with little choice but to fragment stuff (and lose the whole point of what a circuit is intending to project to the reader. It reminds me of the monty-python sketch about the killer joke</more_ranting> – Andy aka Mar 03 '24 at 19:11

1 Answers1

0

It is for reverse voltage protection (hooking up the battery or power supply backwards across the input supply terminals). The zener diode and resistor are to stop the MOSFET gate-source junction from blowing due to overvoltage. This is because the MOSFET gate-source voltage limit is lower than the source-drain voltage limit. It would not be required if the expected voltage supply was lower than the MOSFET gate-source voltage rating.

It does almost the same thing as a diode except for two points:

  • The diode has a higher forward voltage drop and thus more losses
  • The diode will protect against a reverse-current protection whereas the PMOS, as shown. This is also known as a "load-dump" and is when the load pushes current back towards the input power supply. This can happen if the motor starts generating, or if the input power supply is something like a bench supply but is unplugged from the AC wall outlet with all the bench supply's internal component still connected to the motor driver.

The simply reason why the simple PMOS circuit as shown does not protect a reverse-current scenario but a diode will is that the PMOS circuit relies on the voltage across the input terminals to operate whereas a diode does not. A diode only relies on the voltage across the terminals of the diode itself to operate.

Overcoming this flaw requires additional circuitry for the PMOS circuit.

See this for more information for more details on the operation, behaviour, and solutions: nmos reverse current protection

DKNguyen
  • 56,670
  • 5
  • 69
  • 160