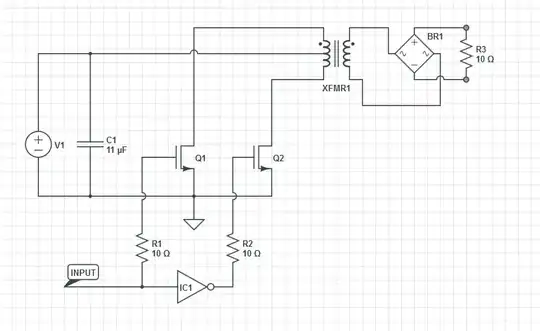
I have read What is killing my MOSFETs which seems to present a similar circuit to mine (my secondary is center tapped as well and has 2 high-speed diodes rectifying into a 10R / 400uF load)
The transformer is 12:1, my power supply voltage is between 10v and 25v at ~300mA.
The transistors are heating due to what I believe is avalanche breakdown. I have used 50V devices and the scope shot shows ~200V devices. In each case, DS voltage rings up to breakdown (if there is sufficient energy in the circuit). I would like to push 10 and ideally 100W through this circuit. I realize the breadboard is not feasible for a 100W design, but it should do 10.
The ringing is at 2.x MHz. The power supply input capacitors are not low-esr or particularly high valued.
